Protocol d'actuació en cas d'agressió cap al personal docent de centres educatius públics d'ensenyaments no universitaris de les Illes Balears.
Des del mes de novembre la Conselleria d’Educació ha posat en marxa el protocol contra les agressions al docents, en el qual l’STEI hi ha participat molt activament.
La finalitat d’aquest protocol és la de prevenir i dissuadir possibles agressions als docents que ocorren al centres, i articula les actuacions destinades a protegir els docents en front d’aquestes situacions.
En el cas que els docents rebin agressions per part de l’alumnat, famílies i entorn, a través del NADIB, registre de notificacions d’agressions al docents de les Illes Balears, s’activa el mecanisme d'assessorament, assistència i suport al personal docent
Pots accedir-hi directament aquí:
Preguntes freqüents
Què és una agressió?
S'entén per agressió qualsevol amenaça, abús verbal o físic, intimidació, atac físic, coacció o atac sexual.
Sóc docent i he patit una agressió. Què puc fer?
Des de fa uns mesos la Conselleria d’Educació i Universitats a través del Servei de Prevenció de riscos ha articulat un protocol a seguir en cas d’agressió als docent que treballin en la xarxa de centres públics no universitaris. Els docents que han patit una agressió poden iniciar el protocol telemàticament des de la nostra web o des de la web del servei de prevenció de riscos.
Només cobreix les agressions patides dins el centre educatiu?
No, cobreix les agressions patides dins i fora del centre.
Qui pot iniciar-ho?
Sobretot la persona agredida, però també ho pot iniciar qualsevol membre del claustre o inspecció educativa que tengui coneixement de l’agressió.
Quin tipus d’agressions contempla el protocol?
A les que hagi patit un docent en un centre públic per part d’un alumne, família o membre extern del claustre. Les agressions patides per un company de feina o membre del claustre formen part d’un altre protocol (vegeu conflicte per raons interpersonals).
Només afecta a les agressions físiques?
Afecta a conductes presumptament constitutives de delicte de :
- Lesions
- Contra la llibertat: amenaces i coaccions
- Contra l’honor: calúmnies i injúries
- Contra el patrimoni.
- Violència digital a l’entorn escolar, els actes d’assetjament, fustigació, amenaces, insults, vulneració de dades i informació privada, divulgació de dades apòcrifes, missatges d’odi, difusió de contingut sexual, sense consentiment, textos, fotografies, vídeos i/o assumptes personals o altres impressions gràfiques o sonores.
I si pateix una agressió per part d’un menor ininputable?
Malgrat sigui un menor ininiputable no impedirà l’activació del protocol.
Quines actuacions contempla el protocol, en cas que es doni una agressió?
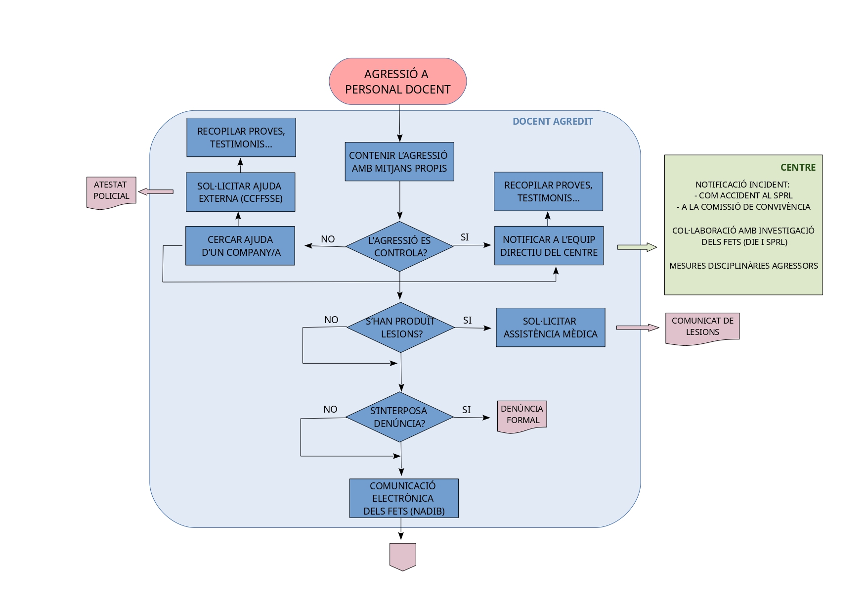
En cas d’agressió el protocol recomana:
- Al lloc de l’agressió:
- Mantenir la calma
- Tractar de contenir la situació informant a l’agressor de les conseqüències que la seva conducta pot comportar i mantenir una distància de seguretat.
- Sol·licitar la presència d’un company/ proper/a per acabar amb la situació de violència i que serveixi de testimoni dels fets.
- Recopilar proves i identificar testimonis dels fets.
- Informar l’equip directiu de la situació d’agressió.
- Sol·licitud d’ajuda externa.
En cas que l’actitud violenta de l’agressor o agressors persisteixi, es passarà a reclamar ajuda immediata als Cossos i Forces de Seguretat o a l’112 per a que es personin al lloc a on està tenint lloc l’agressió.
- Assistència mèdica.
En cas d’agressions físiques o que l’estat emocional ho requereixi, el docent agredit es dirigirà acompanyat d’algun membre de l’equip directiu o qualsevol company del centre, al corresponent PAC d’atenció primària o al Servei d’Urgències Hospitalari, on es procedirà al reconeixement i a les actuacions pertinents, per part dels facultatius dels serveis mèdics. Es sol·licitarà el comunicat de lesions.
- Denúncia davant l’òrgan competent.
El docent agredit si ho considera oportú, denunciarà els fets davant l’òrgan competent (jutjat, policia, etc).
Què passarà un cop activat el protocol ?
Hi haurà actuacions a 4 àmbits: Direcció General de personal Docent i Centres Concertats, Servei de prevenció de Riscs Laborals, Departament d’Inspecció Educativa, Delegats de prevenció i direcció del centre.
Què farà la Direcció General de personal Docent i Centres Concertats un cop rebuda la notificació (NADIB)?
- Un tècnic es posarà en contacte amb el docent agredit per oferir-li suport, assessorament i informació sobre les passes a seguir.
- El tècnic informarà al personal afectat sobre la possibilitat de:
- Rebre atenció psicològica (Àrea de Psicologia del Servei de Prevenció de Riscs Laborals de personal docent).
- Denunciar l’agressió davant els cossos i Forces de Seguretat de l’Estat, el Ministeri Fiscal o els jutjats d’instrucció si el docent encara no ho ha fet.
- Rebre assessorament sobre assistència jurídica.
- Valoració , depenent de la gravetat dels fets, el trasllat de la informació als serveis jurídics i aquests, a l’advocacia de la Comunitat Autònoma.
- El tècnic contactarà amb l’equip directiu l’efecte que aquest notifiqui l’agressió com a accident en acte de servei al servei de Prevenció de Riscos Laborals.
- El tècnic donarà trasllat de la informació simultàniament al Servei de Prevenció de Riscs laborals, al Departament d’Inspecció Educativa i als delegats de prevenció.
- Aquest professional realitzarà un informe de seguiment i de finalització del procés de cada una de les agressions notificades.
- L’interessat pot desistir de la notificació NADIB en qualsevol moment posterior a la notificació dels fets realitzant una comunicació per escrit a la Direcció General de Personal Docent i Centres Concertats.
I què farà el servei de prevenció de riscos laborals ?
- Comprovarà que els accidents laborals tenen la corresponent notificació NADIB i en cas de no tenir-lo comunicarà l’agressió al tècnic encarrega per què es posi en contacte amb el docent agredit i l’informi de la possibilitat d’activar aquest protocol.
- Investigarà i registrarà la causa de l’incident i durà la coordinació amb el departament d’Inspecció Educativa.
- Coordinarà la implantació de mesures preventives.
- Donarà i oferirà suport mèdic, psicològic i avaluació tècnica específica, al docent agredit.
- Informarà de les agressions a la Comissió Paritària.
- Col·laborarà amb els altres departaments implicats.
I pel que fa al Departament d’Inspecció educativa?
- Es posarà en contacte amb les parts implicades i amb l’equip directiu del centre per realitzar la investigació. Podrà personar-se en el centre on s’hagi produït l’agressió.
- Si coneix directament un cas, informarà a la persona agredida la possibilitat de fer la comunicació NADIB.
- Donarà suport als departaments implicats en el procediment.
Com actuaran els delegats de prevenció de riscos laborals de l’STEI ?
- Un cop assabentats dels casos, podran acudir als centres educatius per assessorar els docents agredits i acompanyar-los en les fases que preveu el protocol, a petició dels afectats.
- Si coneixen una situació directa d’agressió, informarà a l’afectat, la possibilitat de fer la comunicació NADIB.
- Oferir suport tècnic, jurídic i psicològic als seus afiliats.
I el centre, què farà?
- Notificarà l’agressió com a accident laboral al Servei de Prevenció.
- Informarà al docent agredit de la possibilitat de fer la comunicació NADIB.
- Col·laborarà amb la resta de departaments implicats en la investigació dels fets.
- En cas d’implicació d’un alumne, informarà a les famílies de l’alumnat implicat.
- Comunicarà els fets a la comissió de convivència i Coeducació per al seu coneixement i, si cal, possibles actuacions.
- Si l’agressor és un alumne, aplicarà les mesures disciplinàries pertinents.
- En el cas de docents que presten serveis en unitats administratives, les actuacions previstes en aquests apartat les durà a terme el cap d’equip, el cap de Servei o el cap de Departament del qual depengui.












